Plot CDF With Confidence Interval Using Seaborn
I'm trying to plot a CDF from multiple simulation runs using Seaborn. I created a very simple code to emulate my results: import numpy as np import pandas as pd import matplotlib.p
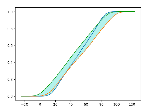
Solution 1:
You may use fill_between to fill between two curves. Now here the problem is that the kde support would be different for the three curves. Obtaining a common kde support will require to calculate the cdf manually. This could be done as follows.
import numpy as np
from scipy import stats
import matplotlib.pyplot as plt
def cdf(data, limits="auto", npoints=600):
kde = stats.gaussian_kde(data)
bw = kde.factor
if limits == "auto":
limits = (data.min(), data.max())
limits = (limits[0]-bw*np.diff(limits)[0],
limits[1]+bw*np.diff(limits)[0])
x = np.linspace(limits[0], limits[1], npoints)
y = [kde.integrate_box(x[0],x[i]) for i in range(len(x))]
return x, np.array(y)
d1 = np.random.randint(14, 86, 1000)
d2 = np.random.randint(10, 100, 1000)
d3 = np.random.randint(0, 90, 1000)
mini = np.min((d1.min(), d2.min(), d3.min()))
maxi = np.max((d1.max(), d2.max(), d3.max()))
x1,y1 = cdf(d1, limits=(mini, maxi))
x2,y2 = cdf(d2, limits=(mini, maxi))
x3,y3 = cdf(d3, limits=(mini, maxi))
y = np.column_stack((y1, y2, y3))
ymin = np.min(y, axis=1)
ymax = np.max(y, axis=1)
f, ax = plt.subplots()
ax.plot(x1,y1)
ax.plot(x2,y2)
ax.plot(x3,y3)
ax.fill_between(x1, ymin, ymax, color="turquoise", alpha=0.4, zorder=0)
plt.show()

Post a Comment for "Plot CDF With Confidence Interval Using Seaborn"